This website requires JavaScript.
Explore
Help
Register
Sign In
fdilke
/
pyrites
Watch
1
Star
0
Fork
0
You've already forked pyrites
Code
Issues
Pull Requests
Actions
Packages
Projects
Releases
Wiki
Activity
pyrites
/
haskell-experiments
/
notes
/
NaiveDatabase_classes.png
Felix Dilke
585da9f794
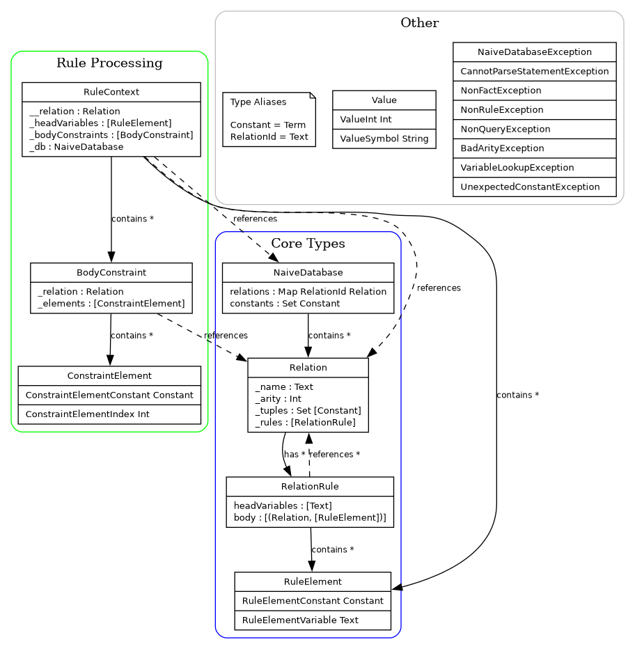
contributions from Claude: a diagram and summary
2026-01-27 11:52:59 +00:00
101 KiB
912x932px
Raw
History